创能云

查看: 159|回复: 0

《“十四五”信息通信行业发展规划》中,工业互联网成...

[复制链接]

1442

主题

1444

帖子

5798

积分

超级版主

Rank: 8Rank: 8

积分
5798

最佳新人活跃会员热心会员推广达人宣传达人灌水之王突出贡献优秀版主荣誉管理论坛元老

发表于 2021-11-17 11:16:32 | 显示全部楼层 |阅读模式
11月16日,工信部正式发布了《“十四五”信息通信行业发展规划》(以下简称《规划》),描绘了未来五年信息通信行业的发展蓝图,也是加快建设网络强国和数字中国、推进信息通信行业高质量发展、引导市场主体行为、配置政府公共资源的指导性文件。其中,在此次《规划》中,工业互联网成为信息通信行业五年发展规划中重要的一项内容。

《规划》:为工业互联网发展绘制蓝图

《规划》明确提出,到2025年,基本建成覆盖各地区、各行业的高质量工业互联网网络,打造一批“5G+工业互联网”标杆。工业互联网标识解析体系更加完善,服务能力大幅提高。建成一批有影响力的工业互联网平台和公共服务平台。工业互联网创新应用范围向生产制造核心环节持续延伸,上云、上平台企业数量大幅提升,社会治理和公共服务数字化、智能化水平明显提高。

与此同时,“十四五”时期信息通信行业发展主要指标中还提到,到2025年,工业互联网标识解析公共服务节点数达到15个、工业互联网标识注册量达到500亿、5G虚拟专网数达到5000个。


值得关注的是,《规划》未来五年发展重点工作主要围绕建设新型数字基础设施、拓展数字化发展空间、构建新型行业管理体系、全面加强网络和数据安全保障体系和能力建设、加强跨地域跨行业统筹协调五方面开展,而工业互联网成为发展重点。

其中,在建设新型数字基础设施方面,要积极稳妥发展工业互联网和车联网,构建以技术创新为驱动、以新一代通信网络为基础、以数据和算力设施为核心、以融合基础设施为突破的新型数字基础设施体系。推动IPv6与人工智能、云计算、工业互联网、物联网等融合发展,支持5G SA网络采用IPv6单栈方式建设,组织开展5G、物联网、工业互联网等领域IPv6单栈应用试点,至少在3个地区或领域开展试点。


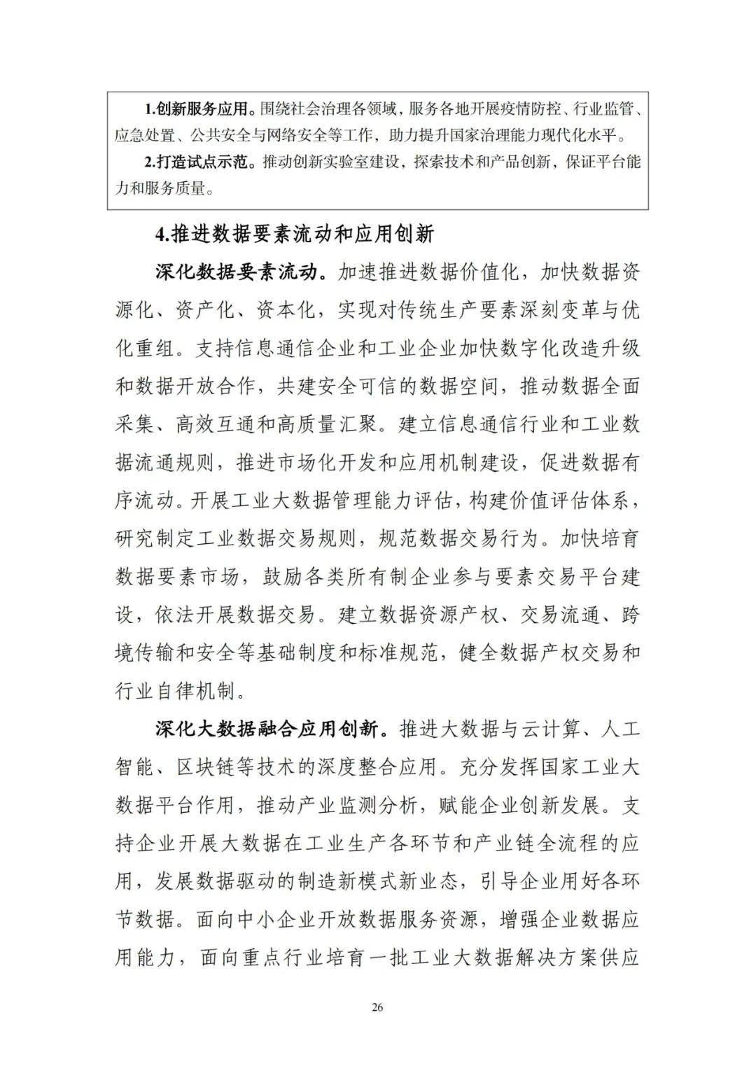
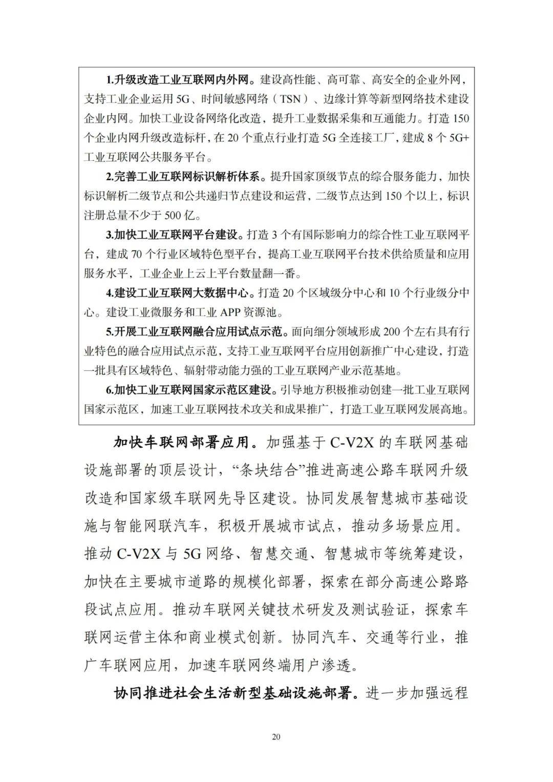
除此之外,要积极发展高效协同的融合基础设施,打造全面互联的工业互联网。加快建成覆盖各地区、各行业的工业互联网网络。支持基础电信企业与工业企业对接合作,利用新型网络技术、先进适用技术建设改造企业内网,面向重点行业打造企业内网升级改造标杆和5G全连接工厂。完善工业互联网标识解析体系,提升国家顶级节点服务能力,优化二级节点和递归节点布局,加速标识解析服务在各行业规模应用,推动主动标识载体规模化部署。完善多层次的工业互联网平台体系,培育一批跨行业跨领域的综合型平台,建设面向重点行业的特色型工业互联网平台,支持发展面向特定技术领域的专业型工业互联网平台,加快工业设备和业务系统上云上平台。建设和完善涵盖国家级、区域级、行业级的工业互联网大数据中心体系,依法依规利用工业互联网大数据。加强云计算中心、物联网、工业互联网、车联网等领域关键核心技术和产品研发,加速人工智能、区块链、数字孪生、虚拟现实等新技术与传统行业深度融合发展。


在拓展数字化发展空间方面,要拓展工业互联网融合创新应用。加大5G、大数据、人工智能等新技术应用力度,推广平台化设计、智能化制造、网络化协同、个性化定制、服务化延伸、数字化管理等新模式新业态。持续深化“5G+工业互联网”融合创新,加快典型应用场景推广。开发和推广平台化、组件化的工业互联网行业系统解决方案,推动中小企业上平台、用平台。培育一批基础型、行业通用型和专用型的工业APP。支持第一产业、第三产业推广基于工业互联网的先进生产模式、资源组织方式、创新管理和服务能力。

在构建新型行业管理体系方面,要出台物联网、工业互联网、太赫兹等专题频率规划,支持新型基础设施建设。完善频率资源管理的全流程管理机制建设,建立涵盖划分、规划、许可、监督、评价、调整、回收的频谱资源闭环机制。拓展工业互联网资源管理,落实《工业互联网标识管理办法》,加强工业互联网标识解析根节点建设和对接,提升国家顶级节点对标识、域名等网络基础资源支撑能力。建立标识编码分配协调机制,引导标识解析根节点运行机构、国家顶级节点运行机构、标识注册管理机构、标识注册服务机构和递归节点运行机构规范建设发展,提升标识解析体系治理能力。与此同时,还要推动完善电信服务相关法律法规和标准,研究制定5G服务、工业互联网、云计算以及主要互联网应用的服务标准规范。

在全面加强网络和数据安全保障体系和能力建设方面,要护航工业互联网安全创新发展,健全实施工业互联网企业网络安全分类分级管理制度,推动企业加快网络安全能力建设,强化企业网络安全责任落实。鼓励重点网络安全企业和工业企业联合攻关,突破一批工业互联网安全关键核心技术,打造具备内嵌安全功能的设备产品。持续建设完善覆盖广泛、多方联动、运行高效的工业互联网安全技术监测服务体系,健全工业互联网安全威胁监测、分析通报、处置溯源闭环机制,高效防范应对工业互联网安全威胁。支持地方政府、重点行业企业创新打造集约化的工业互联网安全运营服务中心等公共服务平台,提高工业互联网安全公共服务供给水平。加大新型基础设施安全需求场景化应用,加快推动5G、工业互联网、车联网、物联网、智慧城市等重点领域网络安全解决方案部署。

在加强跨地域跨行业统筹协调方面,要推进东北地区等老工业基地工业互联网等设施建设。支持互联网企业加快云服务、工业互联网等数字化产品和服务的海外推广。
在工信部解读《规划》中称,与以往的五年规划相比,本次《规划》进一步凸显了信息通信行业的功能和定位,构建国家新型数字基础设施、提供网络和信息服务、全面支撑经济社会发展的战略性、基础性和先导性行业。

值得一提的是,《规划》设定6大类20个量化发展目标,相比“十三五”期间的《规划》保留了5个、调整了7个、新增了8个指标,其中新增指标主要体现在5G、千兆光网、工业互联网等新型数字基础设施部署和应用方面。可见,工业互联网已成信息通信行业发展的重要一环。

工信部:四方面推进工业互联网发展

在“十四五”信息通信行业发展规划新闻发布会上,工业和信息化部信息通信管理局副局长王鹏表示,近年来,工业互联网网络、平台、安全三大体系建设稳步推进。
截至目前,“5G+工业互联网”在建项目超过1800个,标识解析五大国家顶级节点和158个二级节点上线运行,标识注册总量近600亿;具有影响力的工业互联网平台超过100家,连接设备数超过7600万台套;国家安全态势感知平台与31个省级系统全部实现对接,态势感知、风险预警和基础资源汇聚能力明显增强。

王鹏介绍道,“十四五”期间,工业互联网将从探索起步阶段进入产业深耕、赋能发展的新阶段。《“十四五”信息通信行业发展规划》明确作出四方面工作部署:一是夯实网络设施,升级改造企业内外网,基本建成覆盖各地区、各行业的高质量工业互联网网络;二是完善标识体系,增强国家顶级节点功能,优化节点布局,大幅提高标识解析体系服务能力;三是构建平台体系,提高工业互联网平台技术供给质量和应用服务水平。四是深化融合发展,推动“5G+工业互联网”融合发展,加快工业互联网向各行业的赋能应用。

为全面落实规划任务,“十四五”期间,工信部将从以下四方面发力,着力推动工业互联网、“5G+工业互联网”创新发展。

一是夯实发展基础。继续实施工业互联网创新发展工程,聚焦关键技术和产业短板,调动各方打好“团体赛”,集中力量加快突破,提升自主可控能力,确保产业链供应链稳定。

二是加快设施建设。加快利用5G等新兴网络技术升级改造工业网络。构建自主可控的标识解析体系,扩大标识服务范围,推动标识规模化应用。构建综合型、行业型、专业型平台体系。

三是促进数字化转型。推进工业互联网试点示范,推广“5G+工业互联网”典型应用场景,建设工业互联网产业示范基地,推动工业互联网赋能实体经济数字化、网络化、智能化转型升级。

四是强化安全保障。完善网络安全分类分级管理制度,落实保障能力提升计划,加强网络安全供给创新突破,强化网络安全技术保障,加速培育网络安全产业生态。
以下为《“十四五”信息通信行业发展规划》全文。
来源:工信部

回复

使用道具 举报

您需要登录后才可以回帖 登录 | 注册关闭

本版积分规则

QQ|手机版|创能云社区 ( 蜀ICP备17018785号-2 )

GMT+8, 2025-12-17 08:04 , Processed in 0.095506 second(s), 18 queries .

创能云社区 Discuz

© 2017-2021 Comsenz Inc.

快速回复 返回顶部 返回列表